Visionary email services and analytics

Messagebus was a powerhouse in the transactional email marketplace. They handled emails for a lot of big names and could show you your messaging stats in real time. Sadly, it closed 7 months into my tenure there.

In the final days, I helped design an amazing platform that allowed you to plug-in your account info from the other big transactional providers and start harvesting really cool data insights. These insights could segment your customers into personas that could transform how you market new and existing products to them.

Hifi Designs

Visualizing Data you can play with

Here is an example of the analytics experience. Users could drag the date range selectors through time and the data below would update on the fly. They could also use the Share report button on the top right to send a snapshot of the data they were looking at to their teammates.

Below is the messaging map and was my favorite view to design. I wanted to show users where their messaging was sending from and what happened to it through out the day and around the globe. What if you could visualize your back to school marketing campaign and see how it performed in the North Eastern seaboard of the US vs the Great Plains region? Imagine watching A/B tests for subject lines play out across the Mediterranean when you come in the next day. Finally, how cool would it be if you could share a sped up time-lapse video to your boss of those results as part of your weekly report?

Map analysis

I used the custom CSS syntax in Mapbox studio to create the globe view. Since I had the landmass, borders and waterway colors primed, it would have been easy to implement with a real Mapbox implementation.

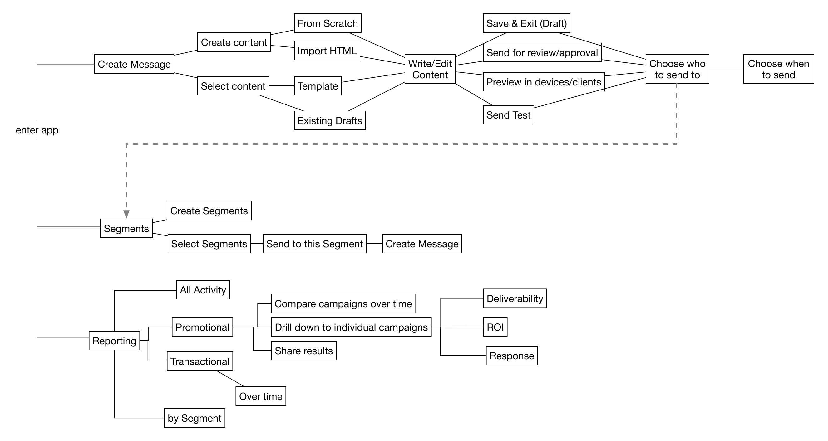
Here is an overview of the MVP we wanted to ship. Clicking on the image will expand it so you can pan around.

Entire MVP Experience

Sketches & Wireframes

Most of the whiteboard sketching I did with my colleague and product genius, Kirill, was lost when the trello accounts were shut down. I have a few artifacts below from around the time when we shifting our thinking from making a messaging app and started working on the project you see above.

End of the line

Kudos for getting this far into my portfolio. Here is the landing page I designed that announced the death of the company.